Digitaalisten kaksosten TKI-ympäristö tukee yhteiskehittämistä, jossa hankkeen toimijat yhteistyössä hyödyntävät ratkaisuita todettujen tarpeiden mukaisesti. TKI-ympäristön luomisessa käytetyt ohjelmistokomponentit julkaistaan avoimilla lisensseillä hankkeen aikana. Niiden avulla aiheesta kiinnostuneet voivat itse ottaa käyttöönsä tarvitsemiaan komponentteja.
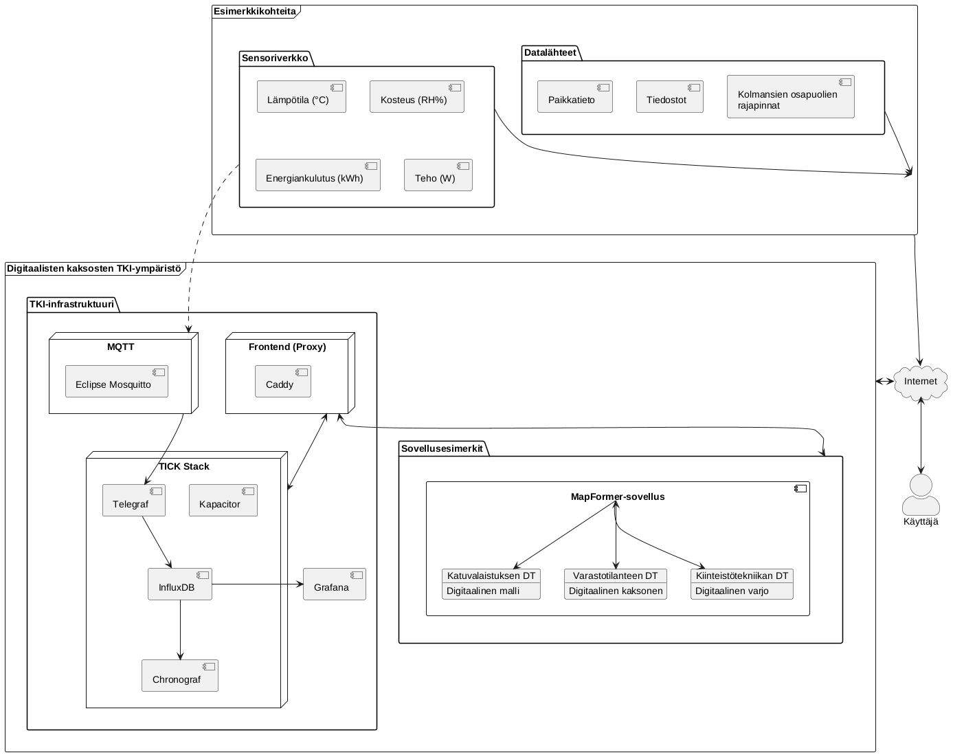
Keskeisessä roolissa TKI-ympäristössä ovat Docker Compose -työkalulla toteutetut palvelukoosteet, joista voidaan käynnistää kooste palveluista tai yksittäisiä palveluita. Seuraava kuva esittelee TKI-ympäristön arkkitehtuurin kuten se hankkeessa toteutettiin, mutta muut toimijat voivat ottaa TKI-ympäristön käyttöön omien tarpeidensa mukaisesti.

Seuraavissa nostoissa käydään läpi arkkitehtuurikuvan eri osa-alueet. Arkkitehtuurikuvan suunnatut viivat merkitsevät tiedon kulkua eri toimijoiden välillä.